Case background

Projeto padrão (Portfólio Revit)

Tipo de projeto

Elétrico

Localização

Viana, ES

Autora

Girley Apolinrio

2025
Ano
90,09 m²
Área construída
1
Pavimentos

Cenário do cliente

Projeto padrão para futuros projetos elaborados no Autodesk Revit. Afim de aprimorar técnicas e conhecimentos técnicos que a ferramenta fornece. O projeto não está 100% completo, ainda existem informações pendentes, porém com todos os detalhes pertinentes o eletricista não encontraria dificuldades de interpretar e consequentemente seguir com a instalação.

Cenário do cliente

Objetivo geral

Projeto padrão para futuros projetos elaborados no Autodesk Revit. Afim de aprimorar técnicas e conhecimentos técnicos que a ferramenta fornece. O projeto não está 100% completo, ainda existem informações pendentes, porém com todos os detalhes pertinentes o eletricista não encontraria dificuldades de interpretar e consequentemente seguir com a instalação.

Objetivo geral

Principais desafios

Projeto padrão para futuros projetos elaborados no Autodesk Revit. Afim de aprimorar técnicas e conhecimentos técnicos que a ferramenta fornece. O projeto não está 100% completo, ainda existem informações pendentes, porém com todos os detalhes pertinentes o eletricista não encontraria dificuldades de interpretar e consequentemente seguir com a instalação.

Principais desafios

Soluções e metodologias

Revit

Projeto padrão para futuros projetos elaborados no Autodesk Revit. Afim de aprimorar técnicas e conhecimentos técnicos que a ferramenta fornece. O projeto não está 100% completo, ainda existem informações pendentes, porém com todos os detalhes pertinentes o eletricista não encontraria dificuldades de interpretar e consequentemente seguir com a instalação.

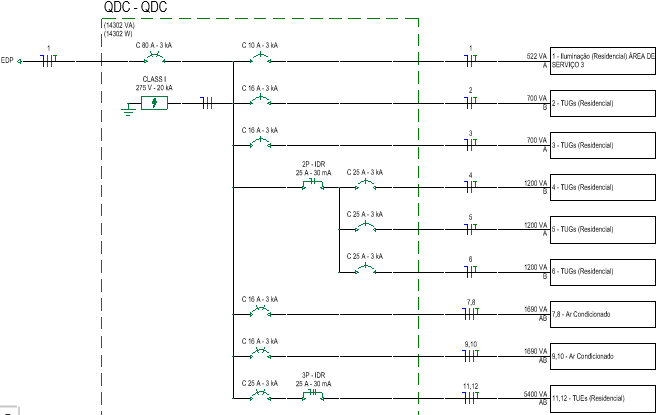
Solutions image

Resultados e impactos

Projeto padrão para futuros projetos elaborados no Autodesk Revit. Afim de aprimorar técnicas e conhecimentos técnicos que a ferramenta fornece. O projeto não está 100% completo, ainda existem informações pendentes, porém com todos os detalhes pertinentes o eletricista não encontraria dificuldades de interpretar e consequentemente seguir com a instalação.

Resultados e impactos
Contact background
Autônomo